在线博彩 医疗保障局 关于加快推进智慧医保建设工作的通知
黔江医保〔2022〕11号
在线博彩 医疗保障局
关于加快推进智慧医保建设工作的通知
各定点医疗机构,各定点零售药店:
为加快推进医保信息化标准化建设,推动“互联网+医保”发展,提升医保公共服务品质和便利性,助推全区公立医院改革与高质量发展,现将智慧医保建设工作有关事宜通知如下。
一、重要意义
智慧医保是全国统一医保信息平台建设的重要组成部分,是促进医疗机构高质量发展的有力抓手,更是推进医保治理体系和治理能力现代化的关键举措。智慧医保建设将有效提升定点医药机构的结算效率,体现医保信息化建设的好用、实用性,为参保群众提供更加优质、便捷、高效的医保服务。
二、工作目标
(一)移动支付。通过完善信息系统功能,实现医保业务、第三方渠道、定点医药机构接入医保移动支付中心,参保人使用国家医保局授权的渠道无需到缴费窗口,通过移动支付方式即可完成医保基金和个人自费/自付资金线上支付或线下终端支付,同时为便民缴费、待遇发放、就医报销提供能力支撑。
(二)生物识别。在定点医药机构端安装人脸识别终端等生物识别设备,实现医保参保人通过生物识别就医或购药。
三、时间安排
(一)2022年12月31日前,中心医院、中医院完成医保移动支付建设和生物识别终端应用;万和药房、和平药房部分连锁店完成生物识别终端应用;
(二)2023年3月31日前,妇幼保健院完成医保移动支付建设和生物识别终端应用。
(三)2023年6月30日前,具备条件的基层医疗机构完成医保移动支付建设和生物识别终端应用。
鼓励民族医院和其他医药机构在借鉴公立医院试点经验基础上自行实施医保移动支付和生物识别终端应用。
四、实施步骤
(一)符合智慧医保建设标准且有建设任务或建设意愿的定点医药机构,组建以医保、信息、财务、临床等部门人员组成的专项工作组,制定智慧医保建设工作方案。
(二)定点医药机构在区医保局指导下,在实现医保电子凭证的全流程应用的前提下,完成移动支付、生物识别中心部署,完成与核心系统联调测试。
(三)定点医药机构、合作金融机构和第三方支付渠道按照《国家医疗保障信息平台医保移动支付技术规范V2.0》要求完成专线接入和接口改造。
(四)定点医药机构自行配置符合国、市医保部门认定标准的人脸识别终端,区医保局会同国、市医保部门认可的第三方机构人员协助提供技术支持。
(五)定点医院按照《医药机构医保移动支付接入申请操作指南》,选择混合支付模式或第三方支付渠道模式接入国家医保信息平台,实现医保基金及个人支付一站式结算。
五、有关要求
(一)狠抓工作落实。各涉及智慧医保建设任务的各定点医药机构,要对照目标对建设任务进行具体分析,统筹安排,精心组织,将工作做细做实,如期完成建设任务。
(二)强化保障措施。各定点医药机构要强化技术支持,在确保基金安全的前提下,提高本地医保电子凭证激活使用率和医保移动支付、生物识别结算的占比,保障工作顺利推进。
(三)加大宣传力度。要通过多种形式,加大对医保信息平台建设和智慧医保相关功能的宣传,引导参保群众积极使用医保电子凭证和移动支付、生物识别等功能,提升社会认知度,营造推广应用的良好氛围。
附件:1.重庆医保移动支付接入指南
2.医疗保障信息平台医保移动支付技术规范V2.0
3.国家医保服务平台单位网厅操作指南
4.医药机构医保移动支付接入申请操作指南
5.国家医疗保障局办公室关于进一步深化医保信息平台便民服务应用的通知
在线博彩 医疗保障局
2022年9月20日
附件1
重庆医保移动支付接入指南
为贯彻落实国家医疗保障局关于医保便民支付工作要求,进一步推动医保移动支付落地,推动医保与医疗服务结合创新,指导各区县定点机构移动支付重庆对接,特制定重庆医保移动支付建设接入指南。
重庆医保移动支付是参保人使用国家医保服务平台APP(以下简称国家医保APP)、重庆医保APP或国家医疗保障局授权的第三方支付渠道(目前国家医保局授权的第三方支付渠道有:微信、支付宝),通过线上完成医保待遇结算和个人负担部分支付。
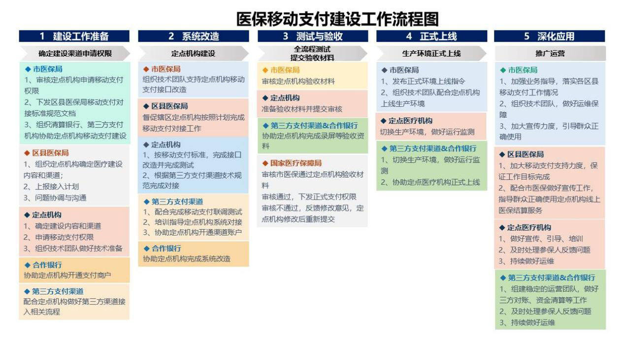
一、建设流程总体图

二、工作职责分工
医保移动支付的建设涉及重庆市医疗保障局(以下简称“市医保局”)、区县医保部门、定点机构、第三方支付机构和清算银行等单位,现就各相关方工作职责作如下说明。
(一)区县医保部门。负责政策解读,组织协调各相关方完成移动支付建设、应用。
1.组织定点机构按照规范标准接入医保移动支付,建设预约挂号、诊间结算等功能。
2.协调处理定点机构对接医保移动支付过程中的问题,落实清算银行签约情况。
3.制定移动支付任务计划,做好计划推进工作,及时向市医保局同步工作进度情况。
(二)定点机构。作为医保移动支付建设的主体,完成移动支付相关接口改造以及应用建设。
1.明确医保移动支付建设场景,制定工作计划并上报区县医保部门。
2.申请医保端移动支付接入权限,与所签协议的医保部门确定支付清算合作银行并完成商户协议签订,第三方支付机构商户开通,做好网络等基础环境准备工作。
3.组织技术团队按照统一技术规范完成医保移动支付各相关方接口对接,建设渠道应用,丰富医疗服务线上结算场景,组织相关方完成医保移动支付的联调测试。
4.按照国家医疗保障局移动支付验收相关要求做好验收材料准备,并通过国家医保信息平台单位网厅提交到医保局。
5.与所属医保部门做好工作沟通,及时反馈医保移动支付建设使用过程中的问题。
(三)支付清算合作银行。支付清算合作银行是医保移动支付混合支付模式下,将参保人就医购药过程中个人负担部分资金清算给定点医药机构,不包含医保部分资金的清算。
1.提供银行卡绑卡授权和支付服务,接入移动支付中心,并协助定点机构完成就医场景个人负担部分建设。
2.提供商户签约服务,保障定点机构商户入网工作完成。
3.为定点医药机构提供资金清算、财务对账等金融服务。
4.组建稳定的支持团队,协助市医保局做好移动支付运维工作,并及时处理定点机构和参保人反馈的相关问题。
(四)第三方支付渠道。在医保移动支付第三方支付模式下,将参保人就医购药过程中个人负担部分资金清算给定点机构。
1.定点机构选择第三方支付模式的情况下,接入医保移动支付中心,提供电子凭证线上授权通道和个人负担部分的支付及清算能力。
2.商务上协助定点机构完成移动支付相关业务流程的申请,技术上协助定点机构完成移动支付的联调测试。
3.为定点医药机构提供资金清算、财务对账等金融服务。
4.组建稳定的支撑团队,协助做好移动支付相关运维工作,及时处理定点机构和参保人反馈的相关问题。
三、实施步骤
(一)混合支付模式。参保人可以通过国家医保APP、重庆医保APP使用银行卡完成医保待遇结算和个人负担部分支付。医保移动支付混合支付模式下定点机构需和指定的支付清算合作银行(详见附件1、附件2)签订商户入网协议,为定点机构提供参保人个人负担部分资金的收单、清算以及对账等金融服务。
1.接入申请
定点机构到国家医保服务平台单位网厅在线完成医保端接入申请,即登录国家医保服务平台单位网厅,选择要接入医保移动支付的混合支付渠道,提交相关资料,具体操作请参照//fuwu.nhsa.gov.cn/regioss72fb1f25/OperGuid/医药机构医保移动支付接入申请操作指南.pdf。
2.接入准备
(1)定点机构完成接入电子凭证的接入改造工作。
(2)定点机构确保医保服务专线网络畅通。
(3)定点机构需搭建医保移动支付测试环境,保证服务正常联调测试。
3.改造建设
(1)定点机构按照移动支付接口规范,采用国密的方式,完成电子凭证和移动支付相关接口改造(详见附件4)。
(2)完成医保APP线上身份核验接口改造及H5院端线上服务建设。
4.测试环境联调测试
(1)定点机构H5服务界面嵌入医保APP和线上身份核验联调测试。
(2)定点机构移动支付费用上传、支付下单和退费等接口与市医保局移动支付中台测试联调。
(3)预约挂号、诊间缴费业务全流程联调测试,包括纯医保支付、医保和个人负担部分银行支付业务。
5.测试环境验收
(1)定点机构编写医保电子凭证线上身份核验及移动支付测试报告。
(2)按照移动支付录频验收要求(详见附件5)录制移动支付业务视频,登录国家医保服务平台单位网厅提交验收材料。
6.生产环境上线
(1)验收通过后,定点机构在国家医保服务平台单位网厅中下载生产环境配置文件。
(2)申请正式环境发布上线。
(3)协调各相关方做好生产环境上线准备,切换正式环境移动支付配置,开通正式环境接口请求访问权限。
(4)正式环境验证定点机构医保线上结算业务。
(5)正式发布移动支付渠道。
(二)第三方支付模式。参保人通过第三方支付渠道完成医保待遇结算和个人负担部分支付,定点医药机构需和第三方支付渠道沟通并完成第三方渠道接入流程申请。
1.接入申请
定点机构到国家医保服务平台单位网厅在线完成医保端接入申请,即登录国家医保服务平台单位网厅,选择要接入医保移动支付的混合支付渠道,提交相关资料,具体操作请参照//fuwu.nhsa.gov.cn/regioss72fb1f25/OperGuid/医药机构医保移动支付接入申请操作指南.pdf。定点机构需按第三方支付机构接入流程开通医保结算商户(联系人详见附件3),满足定点机构线上结算业务建设需求。
2.接入准备
(1)定点机构完成接入电子凭证的接入改造工作。
(2)定点机构确保医保服务专线网络畅通。
(3)定点机构需搭建医保移动支付测试环境,保证服务正常联调测试。
(4)准备测试人员信息数据,用于联调测试。
3.改造建设
(1)定点机构按照移动支付接口规范,采用国密的方式,完成电子凭证和移动支付相关接口改造(详见附件4)。
(2)按照第三方支付机构接口规范,完成医保支付接口及线上身份核验改造,如选择医院自定义收银台模式,则另需按照移动支付UI规范设计开发结算收银台页面。
4.测试环境联调测试
(1)定点机构第三方支付渠道线上身份核验和订单结算功能联调测试。
(2)定点机构移动支付费用上传、支付下单和退费等接口与移动支付中台联调测试。
(3)预约挂号、诊间缴费业务全流程联调测试,包括纯医保支付、医保和第三方支付渠道支付业务。
5.测试环境验收
(1)定点机构编写医保电子凭证线上身份核验及移动支付测试报告。
(2)按照移动支付录频验收要求(详见附件5)录制移动支付业务视频,登录国家医保服务平台单位网厅提交验收材料。
6.生产环境上线
(1)验收通过后,定点机构在国家医保服务平台单位网厅中下载生产环境配置文件。
(2)申请正式环境发布上线。
(3)协调各相关方做好生产环境上线准备,切换正式环境移动支付配置,开通正式环境接口请求访问权限。
(4)正式环境验证定点机构医保线上结算业务。
(5)正式发布移动支付渠道。
四、常见问题说明
(一)医保移动支付资金清算问题。
医保移动支付中的资金清算是指参保人个人负担部分的资金清算,混合支付模式下,该部分资金由支付清算合作银行直接与定点医药机构清算,第三方支付模式下,由第三方支付渠道与定点医药机构清算。特别说明,医保部分资金并不在此清算范围内,各定点医药机构需继续沿用原有的方式直接与签订协议的医保部门清算医保部分资金。
(二)混合支付模式下,定点机构与银行签约商户问题。
在混合支付模式下,定点机构需咨询所签协议的医保部门,明确支付清算合作银行,并到指定的支付清算合作银行开通线上商户,此商户与定点机构实体账户无直接关联。
(三)医保移动支付接口验签失败。
此种情况主要是移动支付接口文档理解偏差,请仔细阅读相关技术文档,核实移动支付配置信息及参数格式等信息。
(四)关于技术参数PayAuthNo和Ectoken的区别。
PayAuthNo由电子凭证线上身份核验授权获取,Ectoken是由电子凭证线下展码获得,两者在移动支付中均可做费用明细上传,医院可根据自身业务场景自行选择。
(五)关于医保移动支付对账说明。
1.混合支付模式下,个人承担部分由支付合作银行向医保移动支付中心提供前一工作日的对账文件,医保移动支付中心收到对账文件自动进行对账处理,同时将对账结果上传至国家医保移动支付中心。定点机构可通过医保移动支付商户管理中心查询下载医保移动支付对账清单。
2.第三方支付渠道模式下,个人承担部分由第三方支付机构直接向定点机构提供费用清单对账,定点机构开通接入权限应与第三方机构做好沟通。
(六)医保结算医保移动支付退费说明。
1.定点机构通过移动支付完成订单结算,涉及个人现金自费订单支持直接调用移动支付退费,也可自费走移动支付退费,医保部分通过线下核心退费接口方式进行。
2.线上退费必须通过医保电子凭证线上身份核验的方式进行,也可通过线下出示医保电子凭证二维码的方式退费。
3.支持批量处方费用上传,单张处方清单须全部费用一起退,不支持单独退处方中某一费用项目。
附件1-1
重庆市医保移动支付区县清算行对应表
|
序号 |
区县 |
清算银行 |
银行联系人 |
银行联系电话 |
|
1 |
万州区 |
|||
|
2 |
在线博彩 |
|||
|
3 |
涪陵区 |
|||
|
4 |
渝中区 |
|||
|
5 |
大渡口区 |
|||
|
6 |
江北区 |
|||
|
7 |
沙坪坝区 |
|||
|
8 |
九龙坡区 |
|||
|
9 |
南岸区 |
|||
|
10 |
北碚区 |
|||
|
11 |
渝北区 |
|||
|
12 |
巴南区 |
|||
|
13 |
长寿区 |
|||
|
14 |
江津区 |
|||
|
15 |
合川区 |
|||
|
16 |
永川区 |
|||
|
17 |
南川区 |
|||
|
18 |
綦江区 |
|||
|
19 |
大足区 |
|||
|
20 |
璧山区 |
|||
|
21 |
铜梁区 |
|||
|
22 |
潼南区 |
|||
|
23 |
荣昌区 |
|||
|
24 |
开州区 |
|||
|
25 |
梁平区 |
|||
|
26 |
武隆区 |
|||
|
27 |
城口县 |
|||
|
28 |
丰都县 |
|||
|
29 |
垫江县 |
|||
|
30 |
忠县 |
|||
|
31 |
云阳县 |
|||
|
32 |
奉节县 |
|||
|
33 |
巫山县 |
|||
|
34 |
巫溪县 |
|||
|
35 |
石柱县 |
|||
|
36 |
秀山县 |
|||
|
37 |
酉阳县 |
|||
|
38 |
彭水县 |
|||
|
39 |
两江新区 |
|||
|
40 |
高新技术 开发区 |
|||
|
41 |
万盛经开区 |
附件1-2
|
市级协议医疗机构移动支付清算银行对照表 | ||||
|
序号 |
医疗机构 |
清算银行 |
银行联系人 |
银行联系电话 |
|
1 |
重庆市中医院(道门口院部) |
|||
|
2 |
重庆医科大学附属第一医院第一分院 |
|||
|
3 |
重庆大学附属肿瘤医院 |
|||
|
4 |
重庆市中医院 |
|||
|
5 |
重庆医科大学附属口腔医院 |
|||
|
6 |
重庆医科大学附属第一医院 |
|||
|
7 |
重庆医科大学附属第二医院 |
|||
|
8 |
陆军军医大学第一附属医院 |
|||
|
9 |
陆军军医大学第二附属医院 |
|||
|
10 |
陆军特色医学中心 |
|||
|
11 |
重庆医科大学附属儿童医院 |
|||
|
12 |
重庆医科大学附属第一医院金山医院 |
|||
|
13 |
重庆医科大学附属大学城医院 |
|||
|
14 |
重庆医科大学附属永川医院 |
|||
|
15 |
重庆医科大学附属第一医院护理院 |
|||
|
16 |
重庆医科大学附属第三医院(捷尔医院) |
|||
|
17 |
重庆医科大学附属康复医院 |
|||
|
18 |
重庆医科大学附属康复医院(黄水院区) |
|||
|
19 |
重庆慎安医院 |
|||
|
20 |
重庆市公共卫生医疗救治中心 |
|||
附件1-3
第三方支付渠道通讯录
|
序号 |
第三方支付渠道名称 |
姓名 |
联系电话 |
|
1 |
微信 |
张晶晶 |
19915566677 |
|
2 |
罗华 |
13088888808 | |
|
3 |
支付宝 |
钟波 |
18696565698 |
|
4 |
胡雁钧 |
18957962727 |